发布时间:2025-05-26
意外遭遇下车“开门杀”事故责任如何划分?
乘客主责但没保险怎么办?
如何保障逝者家属拿到更多赔偿款?
一起来看这起经典案例吧!
G先生骑电动车沿道路南侧非机动车道由西向东行驶。G先生当时未佩戴头盔且有明显超速。
就在这时,一辆出租车突然在非机动车道违法停下,其车内乘客下车时打开左后侧车门,导致G先生突然遭到猛烈撞击。事故发生后,G先生被救护车紧急送往医院,经抢救无效死亡。

该事故经当地公安交通警察大队处理并出具事故认定书,认定这起事故中打开车门的乘客负事故主要责任,司机负事故次要责任,死者G先生负事故次要责任。
面对这样突然的意外,G先生的家人十分悲痛。他们不仅要承受失去亲人的痛苦,还要面对因事故带来的各种经济压力。经推荐,他们找到了权威处理交通事故纠纷的北京市元甲律师事务所。
在接到这个案件后,元甲律所的律师们迅速展开了调查和准备工作。律师们仔细研究了事故现场的证据、交警部门的事故认定书以及相关的法律法规。
【交警责任认定】
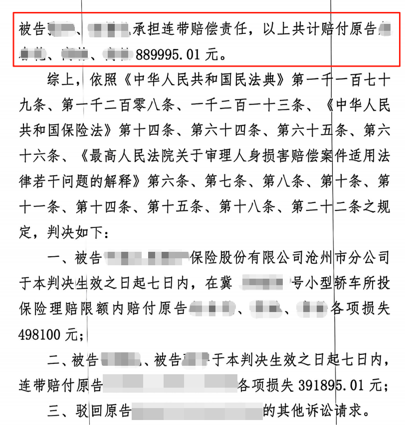
交警出具的事故责任认定中乘客为主责、司机为次责,那么他们本应分别承担70%、15%的责任和赔偿比例。
依法争取85%的判决当然不在话下,但元甲律师在处理案件时考虑的不仅仅是如何赢得一个有利的判决,更重要的是如何尽最大可能保证委托人拿到赔偿款。
元甲律师担心的是,这起意外事故中,乘客和司机真的都具备赔偿能力吗?经调查了解,案涉车辆有交强险和商业险,但乘客本人并没有保险的保障,甚至无固定收入来源,经济情况不容乐观。
【调整诉讼思路】
充分考虑上述情况之后,为了最大程度保障委托人能够拿到赔偿款,元甲律师在起诉时将思路调整为:虽是机动车的乘客主责,但将司机、乘客的过错行为视为一个整体,让他们共同承担85%的赔偿比例。
这样在具体执行时,就可以让机动车的交强险和商业险先行满赔给G先生家属,具体的责任和赔偿划分再由司机、乘客后续自行划分。
这样做就最大程度上保障了我们的委托人能够拿到赔偿款,而不只是一份判决书!

元甲,秉持让优质法律服务触手可及的使命
全力为委托人办好每一个案件
如果您也有法律咨询需求
可咨询页面客服
服务号
公众号