发布时间:2024-12-30
都说军婚不易,离婚更是难上加难!
男方是现役军人,存在家暴行为,
女方想离婚,但男方不同意,
如何收集证据快速离婚?
男方家暴 女方苦不堪言
张先生是一名现役军人,曾经有过一段失败的婚姻。在2015年底,与李女士自行相识,李女士落落大方,张先生高大威武,两人迅速确立恋爱关系,经过两年多相处,在2017年11月登记结婚。
由于张先生工作性质特殊,从相恋到结婚,两人一直异地,没有建立起真挚的夫妻感情。李女士为了与丈夫团聚和维系家庭关系,放弃了稳定的工作和生活,只身前往来到张先生所在的城市。
但让李女士没想到的是,自己放弃了稳定工作换来的不是一个温馨的家和两个为未来共同奋斗的人,而是张先生的不信任与多次暴力相向。
李女士手机被摔碎,头颈、双下肢外伤,部分头发脱落。在2023年8月,张先生又一次对李女士再次实施家暴,导致李女士头部、面部、耳朵、眼睛等多处受伤严重,偶尔伴有头晕、恶心、耳鸣、视力下降等症状。
后来,李女士才知道张先生的前一段婚姻,也是因为家暴前妻导致两人离婚。李女士因此心灰意冷,对张先生和这段婚姻深感恐惧,婚姻已经无法维持。
对案件焦点问题 快速取证
李女士在网上咨询和搜索“如何与军人离婚?”很多答案都回复“现役军人的配偶要求离婚,应当征得军人同意”,而张先生不同意离婚,李女士被再次打入恐惧的深渊。
如何摆脱这段常被家暴和充满痛苦的婚姻?李女士向朋友诉说心中的苦恼时,其中一位好姐妹向她推荐了北京市元甲律所婚姻家事律师团队。
元甲律师接案后迅速开展工作,首先全面了解案情,迅速确定本案的难点是张先生身份特殊,且其不同意离婚,故本案焦点就是张先生对李女士的家暴能否成立?
确认完案件焦点后,元甲律师马上着手向当事人收集与案件有关的材料,起诉立案。元甲律师细致地整理了所有的证据,利用可视化工具,想尽各种办法,就是为了能快速取证,迅速帮助李女士离婚。
法院判决离婚 获得精神损害赔偿金
在庭审过程中,对方意料之中地混淆是非、转移重点,将家暴的原因归咎为其是一名军人,责任重、压力大、工作忙,导致无法好好控制自己的情绪。张先生当庭立誓痛改前非,尊重李女士,呵护家庭。
元甲律师早就在立案后申请法院开具调令,调取了公安机关出警记录、执法记录、询问笔录等证据,检索案例向法院阐明对方转移财产的观点。
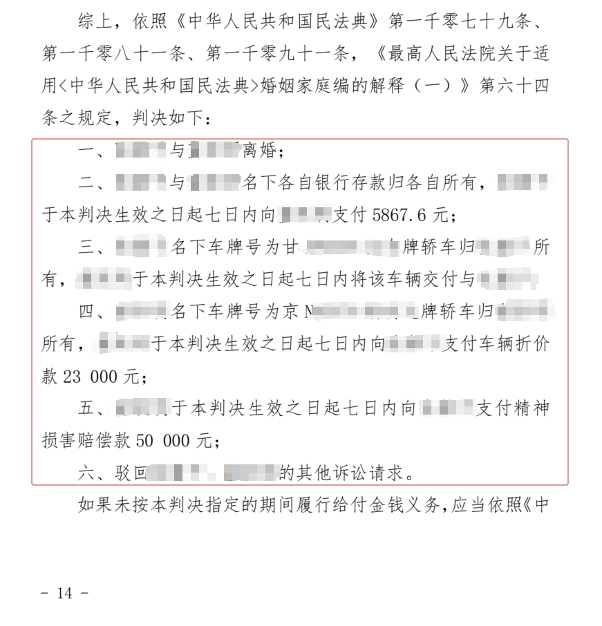
元甲律师在庭上为李女士据理力争,与对方律师激烈辩论,最终法院认定了张先生家暴的事实,张先生是感情破裂的过错方。不但准予双方离婚,还判决张先生向李女士支付精神损害赔偿金5万元,张先生占有控制的车辆返还给李女士。
李女士对这一结果非常满意,送来锦旗表达感谢!案件最终圆满解决,希望她能尽快从伤痛中走出来,重新开始美好的新生活!






案例来源:北京市元甲律师事务所,以上为元甲律所办理过的真实案例,为确保个人和商业隐私,文中所有人物的名字均使用化名。
服务号
公众号