发布时间:2025-02-27
案件亮点
在河北发生的交通事故,死者为河北人;肇事车辆为京牌且为北京保险,经过元甲律师为死者家属全力争取,最终法院按照北京标准支持高额赔偿款。
案件情况
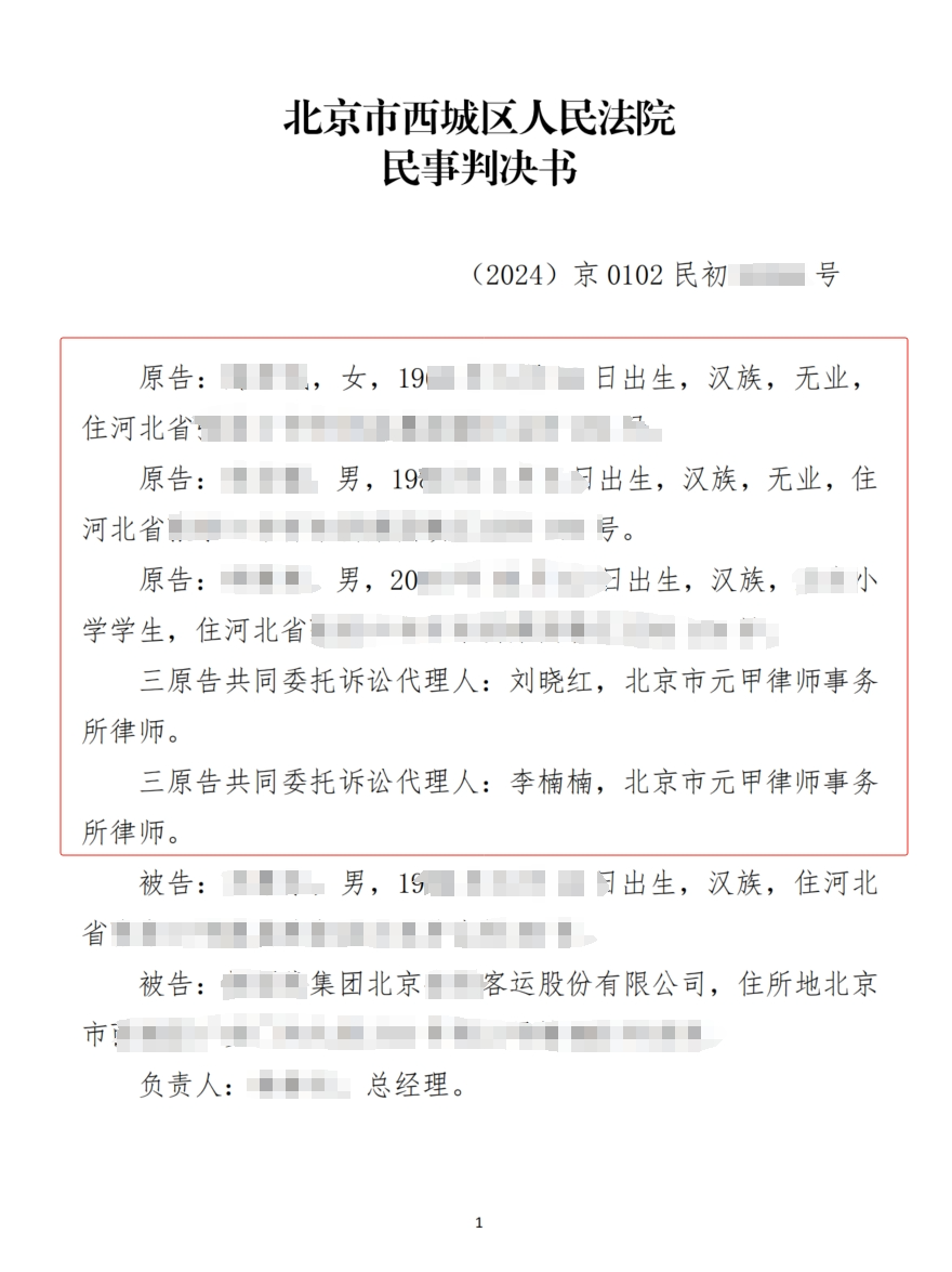
2024年1月某日,在河北省怀来县某个隧道处王某驾驶的【京A×××】号大型普通客车与由东向西驾驶【冀G×××】号小型轿车的李女士相撞,巨大撞击造成李女士死亡,两车严重损坏。
怀来县公安局交通警察大队经过全面调查后进行了责任认定:王某承担次要责任,李女士承担主要责任。
委托人遇到的难题
李女士年仅37周岁,家中有年迈的母亲、刚上小学的孩子以及丈夫李先生,李女士的突然离世,让全家人陷入巨大的悲痛之中。
李先生中年丧妻非常痛苦,同时也为理赔问题发愁不已,经过多方咨询后找到元甲律所寻求解决方案。
因事故发生在河北,李女士也是河北人,但是肇事车辆为北京牌照、车辆为北京的保险,李先生想要争取北京的赔偿标准。希望元甲律师帮助他争取,为全家人和已故的妻子讨回个公道。
攻坚克难,按北京标准赔偿
赔偿标准问题成为此案的难点,也是主要争议点。李先生的要求难度非常大,但是元甲律师没有放弃争取,积极指导李先生准备证据材料,推进立案进程。
在庭审中保险公司提出,首先,事故发生原因是李女士逆行到对向车道导致,认为李女士应承担全部责任;其次,认为事故发生在河北,李女士也是河北人,应按照河北标准进行赔偿;最后,对于李女士的母亲和孩子的抚养费不认可。
元甲律师拿出全面的证据资料,包括李女士居住地的村民委员会、派出所开具的各种证明等,也深情表达了李先生中年丧妻、孩子年幼便失去母亲的艰难处境,同时搜寻法院对于类似情况按照北京标准赔偿的判例,将情理与法理相结合,与法官积极沟通。
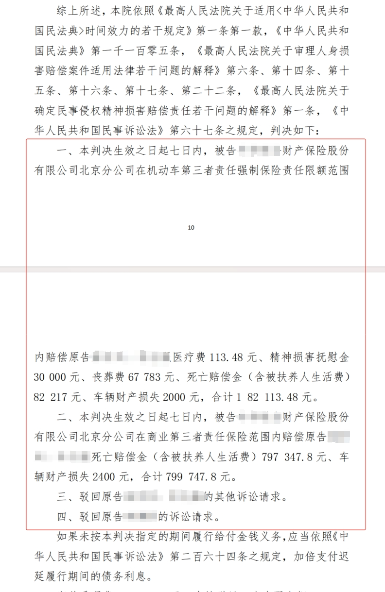
经过全力争取,最终法院支持了元甲律师的诉讼请求,按照北京标准进行赔偿,在李女士承担主要责任的情况下,判决保险公司赔偿李女士家属合计98万余元。


【律师建议】
1、委托人要配合律师工作,积极准备证据材料,这样才能为争取权益打下基础。
2、咨询专业律师,切勿盲目处理:建议咨询交通事故律师,能帮您评估赔偿范围,并指导如何与保险公司沟通,避免因不熟悉流程或条款而错失权益。
案例来源:北京市元甲律师事务所,以上为元甲律所办理过的真实案例,为确保个人和商业隐私,文中所有人物的名字均使用化名。
服务号
公众号