发布时间:2025-04-03
保洁员打扫卫生时不慎滑倒摔伤,
保洁公司不认可受伤过程,
认为是伤者干活疏忽大意导致,
拒绝合理赔偿,
伤者该如何争取赔偿款?
案件详情
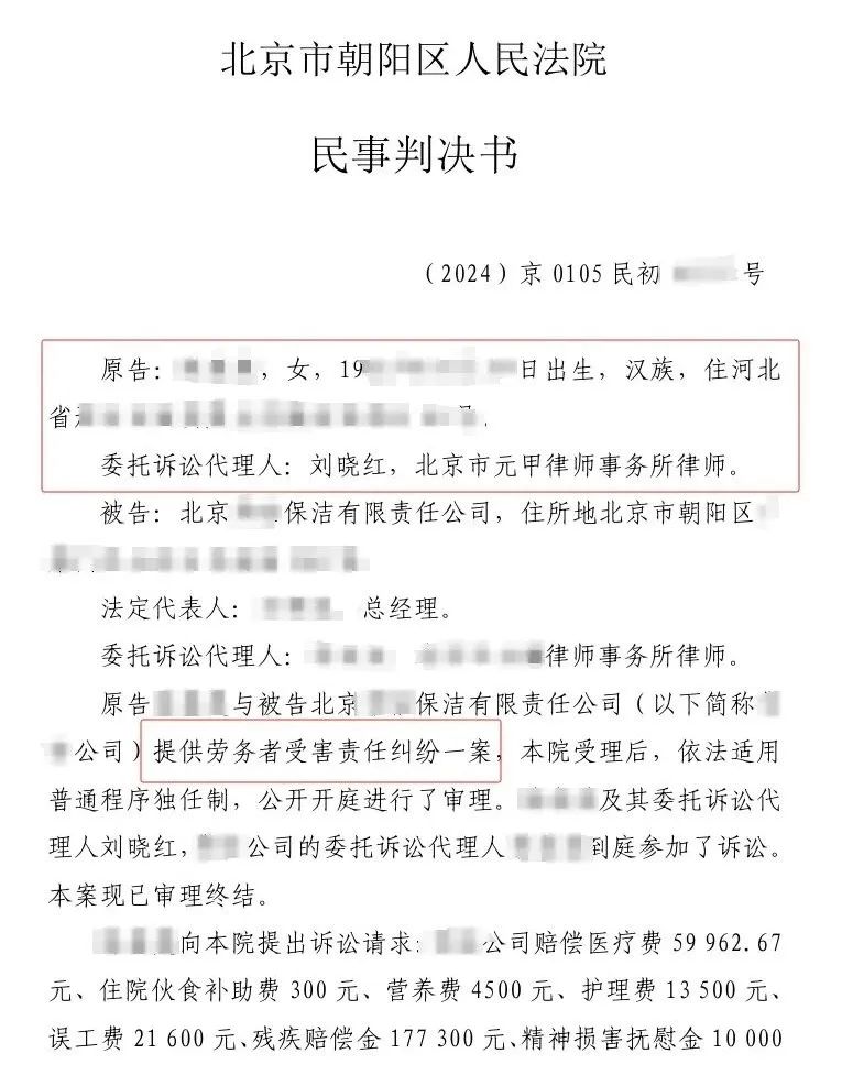
陈女士受雇于某保洁公司做保洁员工作。2022年12月,陈女士在某个商业大厦里清洗卫生间时不慎摔倒受伤,由于卫生间台阶较高,这一滑直接让陈女士摔成了脚踝骨折。
一开始公司领导还好声好气地关心,但陈女士刚一出院就变了态度,公司几个负责人来回推诿,最后一致让陈女士自己去找农村医保报销。
陈女士越想心里越委屈,于是在家人一起商量之后,咨询时联系上了北京市元甲律所,就此结下了善缘。
陈女士的诉求
争取伤残等级鉴定
争取获得合理的赔偿金额
办案经过
元甲律师团队在详细了解案情之后,对陈女士的诉求非常重视。在案件探讨中,发现案件的难点在于距离陈女士受伤过去时间较长,固定证据存在困难。元甲律所,当即成立专案组,分工协助陈女士整理医疗治疗注意事项,并协助陈女士开具有利医嘱,为后续的诉讼、鉴定证据打好基础。
同时,为了确保后续各方过错程度问题的确定,元甲律师第一时间协助并指导陈女士家属调查并保留陈女士一家人与公司的沟通记录、事故发生现场的情况等,解决了打工受伤最难解决的“这个事情是否真的发生过”、“怎么发生的”、“伤者和公司有什么关系”等问题。
案件办理过程中,元甲律所更是双管齐下,一方面整理好全部立案证据到法院立案排队,等法院分配法官;另一方面,也通过法官组织司法鉴定,确定陈女士的伤残等级,以诉讼过程中进行鉴定一锤定音的方式堵上了公司对于伤残问题方面争辩的嘴。
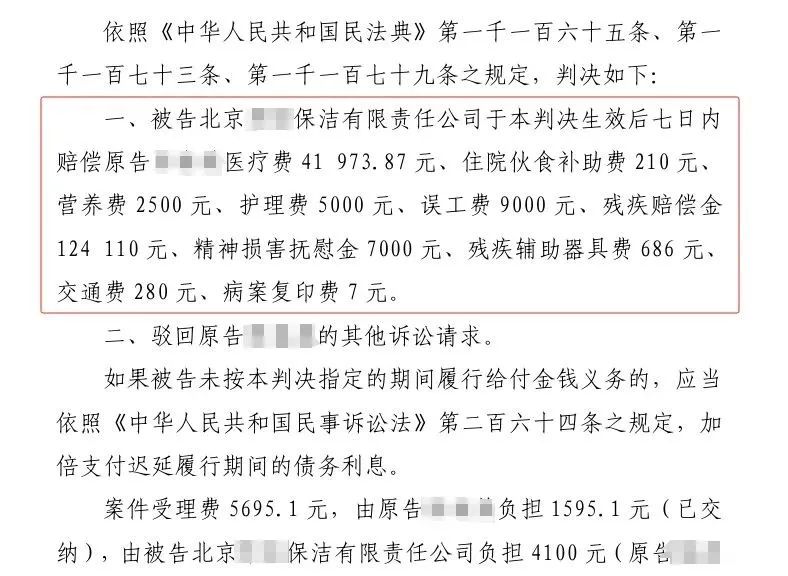
鉴定结果认定陈女士的伤情构成十级伤残,结论下达后,元甲律师全力准备诉讼事宜,并通过与法院的沟通,让陈女士及时按照法院要求举证争取精神损害抚慰金。
最终通过法院庭审,争取到了一份判如所请的判决书,成功争取到公司承担70%责任比例,也通过判决保障了陈女士未来后遗症以及后续治疗的诉讼权利。


同类案件指引
在一般人身损害案件中,最难的往往并不是损失数额的举证,而是案情事实、各方过错程度的举证。一般人身损害不同于交通事故有官方进行认定和证据收集,这类案件收集事实证据、过错问题证据的责任全在受害者身上,这对于普通受害人十分困难。
面对复杂的案情,如果事发后没有专业人士快速俯瞰事件全貌,指导及时取证、保全证据,锁定可能通行的道路可能会直接导致案件失去打赢的可能性。寻求拥有这番能力的专业人士来代理案件,才能穿透困境中的阴霾,通向澄澈透亮的未来!
服务号
公众号