发布时间:2025-11-04
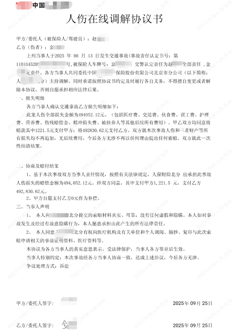
2025年6月13日早晨,北京安定门桥西北侧,赵某驾驶轿车转弯时与金女士的电动自行车发生碰撞。一声巨响后,金女士倒地不起,左腿、腰部、双手多处受伤,疼痛难忍。
事后鉴定,这场事故导致金女士两椎体压缩骨折,伤害程度达九级伤残。面对突如其来的变故,金女士一家陷入了迷茫——赔偿如何争取?责任如何认定?
多家律所闻讯而来,竞相“撬单”,金女士却坚定选择了元甲律师事务所。
“当时来了好几家律所找我谈,都说能帮我办好。”金女士回忆道,“但元甲律师的专业分析和负责态度让我感到踏实。”

案件处理过程中,元甲律师团队展现出了深厚的专业功底。面对“两椎体压缩骨折”这一复杂伤情,律师团队精准把握评残时机,协助客户顺利完成九级伤残鉴定,为后续赔偿争取奠定了坚实基础。
“我们经手过太多交通事故案件,清楚每个环节的关键点。”元甲办案律师表示,“特别是伤残鉴定,时机把握直接影响鉴定结果,这需要丰富的实践经验。”
在元甲律师的专业协助下,案件顺利推进。责任认定明确:对方全责,金女士无责。赔偿协商环节,元甲律师凭借出色的谈判技巧和对法律法规的精准运用,为客户争取到了最大权益。
“其实我们压力不小,很多同行在盯着这个案子,希望能从我们手中‘撬’走客户。”元甲律师坦言,“但我们对案件质量有信心,每个环节都做到极致。”
案件圆满落幕后,金女士携一面写着“结果非常满意”的锦旗来到元甲律师事务所,感激之情溢于言表。
“选择元甲是我最正确的决定!”金女士激动地说,“从最初的咨询到最后的赔偿兑现,元甲律师展现出的专业度和责任心让我感动。特别是很多律所来找我时,元甲律师从不贬低同行,而是用专业实力说话,这点让我特别信任。”
金女士的锦旗不仅是对案件结果的认可,更是对元甲律师专业精神和职业操守的高度赞誉。

为什么元甲能赢得客户如此坚定的信任?
“交通事故案件处理,关键在于细节把握和时机掌控。”元甲律所负责人表示,“我们拥有大量同类案件的成功经验,形成了科学的办案体系。更重要的是,我们始终坚持以客户为中心,把每个案件都当做自己的事情来办。”
面对众多律所的“撬单”竞争,元甲始终坚信:专业的法律服务和真诚的客户关怀才是最有力的竞争武器。金女士案件的成功处理,正是这一理念的最佳证明。
在法律服务市场激烈竞争的今天,元甲律师事务所用专业和诚信赢得了客户的坚定选择。金女士的经历证明:真正的专业实力,是任何营销手段都无法替代的。
如果您也遇到交通事故法律问题,不妨来元甲听听专业意见。因为我们相信,真正的信任,始于专业,终于满意。
服务号
公众号