发布时间:2025-02-19
孟先生父母去世后,孟先生与三姐妹产生了诸多矛盾:赠与合同纠纷、继承纠纷、财产损害赔偿纠纷......历时5年、历经曲折,孟先生的难题终于在2025新年之际圆满解决,也向元甲律师表达了谢意!

本 案 亮 点
1、案件纷繁复杂,涉及赠与合同纠纷、继承纠纷、财产损害赔偿纠纷等,要求律师专业度高;
2、老人去世,其配偶私自将房产赠与子女之一,历经一审二审,确认赠与合同部分无效;
3、房屋出售存在“阴阳合同”,我方只有录音资料,施加压力迫使对方承认房屋真实售价,提交售房款实际流水;
4、房产被售卖后,以“财产损害赔偿纠纷”为案由起诉,让售卖方配偶共同承担赔偿责任,解决后续执行问题。
5、及时进行诉前财产保全,保障款项顺利执行。
案件时间轴
孟先生的父母共育有四个子女,分别是孟大姐、孟二姐、孟先生、孟小妹,其中孟大姐和孟二姐长期居住在美国和香港。
2001年,孟先生父母在北京西城区购买了一套房屋,登记在孟先生母亲名下。
2003年,孟父去世,没有留下遗嘱。
2018年,孟母私自与孟小妹签订赠与合同,并将房屋过户到孟小妹名下。
2019年,孟母去世,此时孟先生才发现上述房屋已过户到孟小妹名下。
孟先生多次与三姐妹沟通,认为自己对此遗产拥有合法继承权,但都没有达成一致意见。
律师办案风采
在2020年3月,元甲律所婚姻家事律师作为孟先生代理人,以确认赠与合同无效为由起诉,第一次起诉时因其中两个继承人分别在美国和香港,导致公告送达时间过长等问题,在诸多因素的影响下,孟先生决定先撤诉后再起诉。
2022年初,再次启动案件,成功立案。在一审二审阶段,元甲律师指导孟先生收集了关于房产的各项资料,指出孟母在没有征得其他子女同意下,也没有对孟父的遗产部门进行分割,擅自赠与房屋,应确认合同无效。经过全力争取,二审法院判决赠与合同中涉及孟父的遗产部分无效。

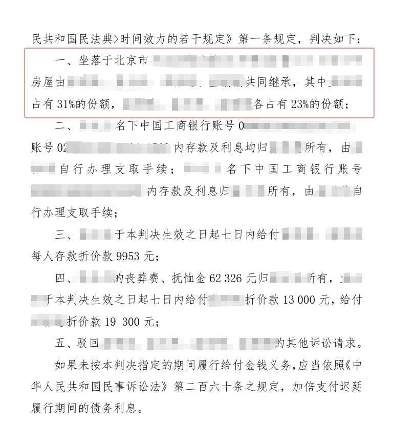
在继承比例纠纷案件中,两姐妹作为原告起诉了孟先生,要求每人继承25%的房屋份额。元甲律师全面收集证据积极应诉,证明我方为老人的共同居住人,承担了主要赡养义务,得到了法院的认可。一审法院判决,孟先生获得此房产的31%份额,其他三姐妹各23%份额,此比例高于平均份额6%,孟先生对判决的继承比例非常满意。


而在此期间,孟小妹乘虚而入,将北京房产快速变卖,同时过户到买方名下。
元甲律师立即展开全面调查,通过对不动产查询、联系买方询价、找中介机构调查房屋档案等,发现此房屋出售时签署了“阴阳合同”,合同价款为467万元,而实际售房款远高于合同价款,真实价款却不得而知。
本案是否能以“财产损害赔偿纠纷”处理?
如何查询“阴阳合同”之下的真实售房款?
能否要求孟小妹丈夫石某共同承担赔偿责任?
卖房产生的税费、中介费、物业费等是否要扣除?
能否要求孟小妹夫妻支付财产损失的利息?
这是元甲律师面临的一道道难题,经过专案组对上述焦点问题专业探讨,策划了周全的解决方案,对问题一一击破!
1、元甲律师经过与法院积极沟通,并提供相关法律依据和多个判例,本案成功以“财产损害赔偿纠纷”为案由立案,为维护孟先生最大权益奠定了坚实基础;
2、元甲律师认为,孟小妹与丈夫石某一起向案外人出售房屋取得售房款,售房款系以家庭共同财产的形式存在,因此要求石某共同承担赔偿责任。而石某谎称“只是简单帮忙,细节不清楚”,对此,元甲律师通过对售房细节的巧妙提问,一一戳破了石某的谎言。同时对石某名下的房产进行财产保全,以保障后续执行款顺利到位;
3、为了查清真实售房款,元甲律师提交了一份关于“阴阳合同”的录音资料,在庭审中抓住主动权,使法官向对方施加压力,迫使对方提交了售房款实际流水,承认了房屋真实售价为598万元,比合同价款高出了131万元,实现了帮助孟先生多争取售房款;
4、对于卖房产生的税费、中介费、物业费等,孟小妹要求在售房款中扣除后再分割,因证据材料中没有体现交款人,所以法院未支持对方诉求;同时元甲律师要求孟小妹夫妻支付财产损失的利息,全力帮助孟先生争取合法权益。
2025新年之际,收到了胜诉的好消息!法院判决孟小妹与丈夫石某支付我方当事人孟先生售房款合计92.7万元以及利息。因前期财产保全工作很到位,所以百万元的执行款顺利到账,孟先生对元甲律师的专业能力非常认可,多次表达了敬意与感谢!


案例来源:北京市元甲律师事务所,以上为元甲律所办理过的真实案例,为确保个人和商业隐私,文中所有人物的名字均使用化名。
服务号
公众号