发布时间:2025-02-28
包女士和高先生是大学同学,2004年恋爱,2012年8月结婚。2013年6月,孩子出生,双方父母轮流帮助小两口带孩子,包女士比较依赖和信任丈夫,所以把工资都转给高先生来理财,包女士主要负责孩子的学习和生活,一家人过得很幸福。
但世事多变,包女士做梦也没想到会走到今天这一步!
工作外派引起男方出轨风波
2018年2月,高先生外派去国外工作,这就意味着包女士要承担家庭重担,既要工作又要照顾孩子(包女士父母从高先生出国后帮忙带孩子),但为了丈夫的发展前途和考虑到能有更好的收入,包女士同意了他的选择。
开始情况比较正常,2018年暑假,包女士和孩子还去了国外探亲。直到2018年10月,高先生出差回北京,在一次生活琐事争吵后,高先生突然提出离婚,当时包女士以为是气话,就没太在意。
2018年12月底,高先生突然回北京,因弄丢护照被迫在家待了一个月,当时高先生对包女士态度冷淡,包女士心里已有怀疑。
2019年1月某日凌晨,包女士忍不住翻看了高先生手机,果然发现丈夫与一个同在国外工作的女同事的聊天记录,包含“老公老婆”“亲爱的”“我爱你”等暧昧语言,当时包女士拍了几张照片。随后其他证据都被高先生删除,包女士追问此事时,高先生说他可以净身出户,包女士考虑到孩子,给了丈夫一次机会,希望他能回归家庭。
几天后,高先生又回到了国外工作,其间并没有表现出要回归家庭的意愿和行动,丝毫没有认错和悔改之意。
2019年3月,包女士还抱着挽回婚姻的希望请假去国外探望,谁知到了高先生的旧住址发现他已搬家,见面后高先生态度非常坚决,死活不让包女士去新住址,很明显心里有鬼。
3次被诉,达成女方不离婚诉求
2019年8月,高先生第一次起诉离婚,找了各种借口,就是迫不及待地想离婚。包女士多方咨询后委托北京市元甲律所婚姻家事律师团队出庭应诉,希望达成不离婚的诉求。
2019年9月,法院判决不离婚。2020年4月,高先生第二次起诉,2020年6月,法院还是判决不离婚;2020年7月,高先生上诉,2020年8月,二审维持原判。以上3次庭审均由元甲律师团队出庭应诉,凭借专业的办案能力与丰富的经验,达成了包女士不离婚的想法和结果!
第4次离婚大战,争取到孩子抚养权和55%北京房产
2020年10月,工作单位因高先生家庭原因提前调他回国(原计划是4年外派),为此高先生对包女士怀恨在心,多次辱骂包女士和其父母。
2021年3月,高先生再次起诉离婚。由于丈夫出轨、背叛家庭、一次次逼迫离婚,包女士开始为了孩子不想离婚,但丈夫种种突破道德底线、极其自私、不负责任的行为,让包女士彻底失望,也彻底清醒。
包女士再次委托元甲律师出庭应诉,下定了离婚的决心,希望争取孩子抚养权,分割北京房产和夫妻共同财产等。
坐落于北京东城区某小区的房产于2016年购买,属于婚姻存续期间,当时购买金额为近800万,登记在夫妻双方名下,经评估鉴定目前市值为1023万元。
对于高先生出轨的证据,包女士仅有一张微信聊天截图,很难有力证明高先生出轨事实。为了帮助包女士多争取权益,元甲律师全面收集证据资料:
1、申请调取高先生的银行流水,仔细核对,寻找蛛丝马迹,找出不合理大额支出,例如美容院、女装店、珠宝店、宾馆等消费记录,间接证明高先生存在出轨行为;
2、积极与同在国外工作的其他同事沟通,打探高先生在国外时的所作所为,收集证人证言,证明其存在出轨的事实;
3、申请调取高先生的开房记录,对每一家酒店消费记录收集证据,戳穿高先生庭上做虚假陈述、隐瞒出轨事实的谎言;
4、为了让法官了解所有细节,元甲律师专门书写了《情况说明》《情况补充说明》等多份文件交给法官,让法官能够全面了解事实真相。
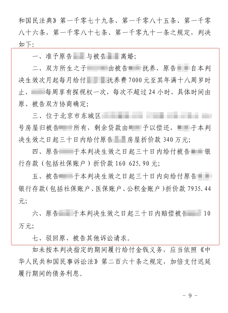
在庭审中,元甲律师将收集到的所有证据列出,高先生还用各种借口狡辩,但通过元甲律师巧妙发问,一一戳破了他的谎言。我方的证据得到了法官的认可,法院判决:准许双方离婚;孩子抚养权归包女士所有,高先生每月支付7000元抚养费;北京东城房产55%份额归属包女士;高先生支付包女士精神损害赔偿10万元。
包女士对判决结果非常满意,历经3年多的离婚纠纷终于解决了,元甲律师团队暖心陪伴包女士走过了漫长的心路历程,相信包女士能够与过去和解,开启新的生活旅程!
案件小结:
本案虽然证明男方出轨的直接证据不足,但若事实如此,就一定会有迹可循,只要认真查找生活轨迹就会发现蛛丝马迹,将这些间接证据形成完整的证据链,就能帮助当事人维护最大权益!



案例来源:北京市元甲律师事务所,以上为元甲律所办理过的真实案例,为确保个人和商业隐私,文中所有人物的名字均使用化名。
服务号
公众号