发布时间:2025-03-07
再婚家庭本应是彼此扶持、共同面对生活挑战的新起点。然而,家庭关系的复杂性、各类家庭琐事往往成为矛盾的导火索。
王女士在第二段婚姻中就遇到了这样的难题,因为离婚纠纷、遗产继承纠纷与丈夫、继子们闹上了法庭。
王女士女儿以王女士名义在京买房,借名买房后,王女士离婚时房产怎么分割?
元甲律师一次又一次帮助王女士母女出庭应诉,守护了王女士母女的北京房产权益,得到了当事人的认可与赞扬,特意送来锦旗表示感谢!

离婚纠纷之房产争夺战
王女士与前夫杨某育有一女小杨,后杨某于1990年去世。
1991年2月,王女士自北京某大学承租9号房屋。1995年10月,王女士将9号房屋交还,后承租1号房屋。
1996年8月,王女士与张某结婚,双方均系再婚,婚后无子女;张某婚前育有两子。
2014年6月,某大学房地产管理处(甲方)与王女士(乙方)签订《腾退住房协议书》,乙方腾退住房的住址为北京市海淀区某大学1号房屋,住房性质为承租公有住房。该房屋腾退评估房价款为51.3万元,腾退住房折抵S苑住房购房款48.4万元。
2014年9月,北京市某大学(售房方,甲方)与王女士(购房方,乙方)签订《某大学S苑职工住宅售房合同》,约定乙方购买904号二居室住房壹套,建筑面积为85平方米。乙方应向甲方交付的总购房款为134.4万元,乙方同意一次性交纳上述总购房款,具体交款方式为首付款134.4万元,其中购房定金3万元,评估腾退住房用于折抵S苑住房购房款48.4万元,现金支付购房款83元。乙方对本住房拥有有限产权,发放“按经济适用住房产权管理”产权证,可依法继承,但不得改变房屋产权性质。
由于家庭各种琐事产生矛盾和双方性格差异,导致王女士与丈夫张某于2021年7月开始分居。后张某起诉王女士要求离婚,分割上述904号房屋和其他财产。
王女士与女儿小杨找到北京市元甲律所婚姻家事团队,希望元甲律师帮助她们母女在离婚中争取最大权益。
在庭审中,元甲律师说明案涉房屋并不是王女士与张某的夫妻共同财产,而是小杨借名买房,房款均由小杨出资,而且王女士与张某在2014年9月曾手写过一份情况说明,写明“904号房屋与张某没有任何关系”,所以张某没有权利分割,同时提交了手写说明的证据资料。
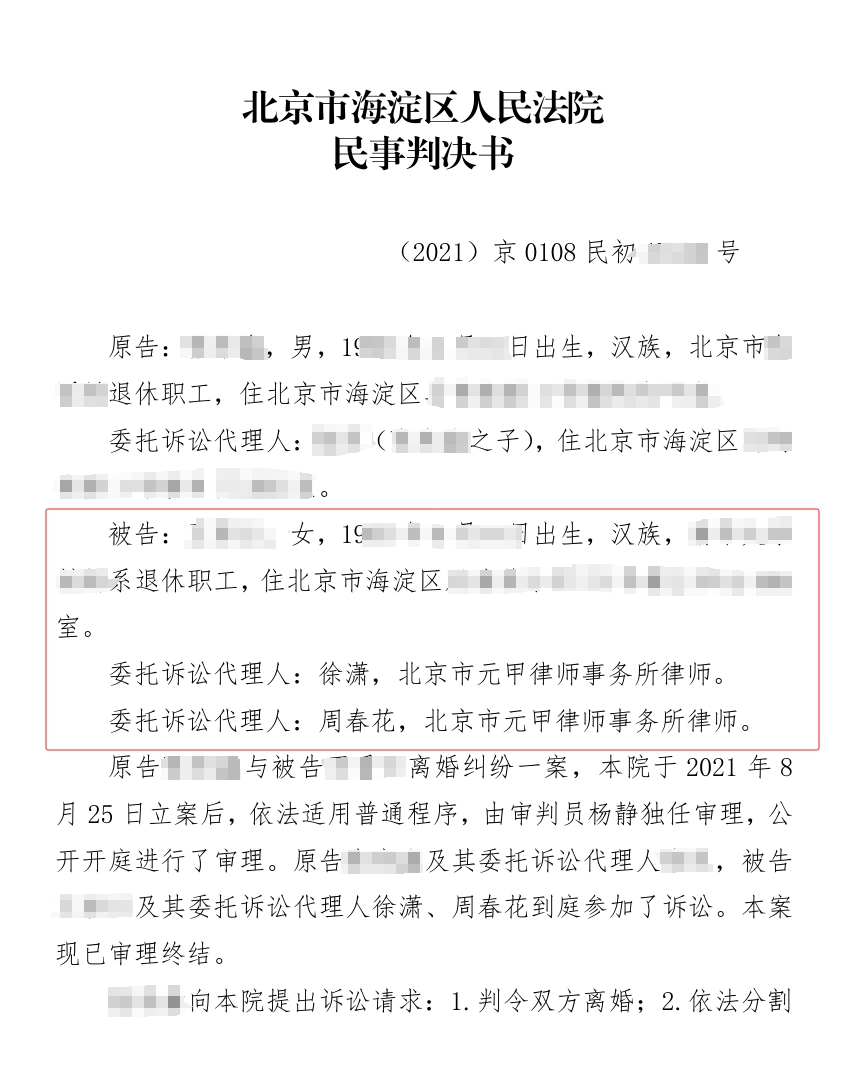
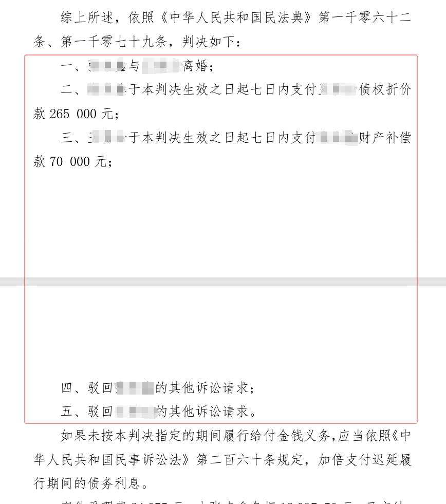
法官认可了元甲律师的证据以及法律依据,判决王女士与张某离婚;张某支付王女士债权折价款26.5万元;王女士向张某支付补偿款7万元;关于904号房屋可另案主张权利。
张某对一审判决不服进行上诉,还是想争夺904号房屋的房产份额,随后因身体状况又撤诉处理。在离婚财产争夺战中,元甲律师帮助王女士与女儿守护了北京房产权益。


遗产继承纠纷再次胜诉
2023年10月,张某去世,张某的两个儿子以继承纠纷将王女士母女告上法庭,要求继承父亲张某对于904号房屋的房产份额。
王女士母女对于元甲律师之前处理离婚纠纷案件的结果非常满意,于是再次委托元甲律师。
元甲律师在庭审中提交了由王女士与张某在2014年9月共同手写的情况说明,上半部分是王女士手写“以王××名义于2014年9月购买904号,此房和张××没有任何关系”;下半部分由张某手写“王××房产由王××各人处置,我本人没有任何关系。张××,2014.9.30”。
在元甲律师的据理力争与多方努力下,法院认可了证据的真实性,认可是双方意思的真实表示,认定此房屋归王女士个人所有,与张某无关,法院最终判决驳回原告的诉讼请求,王女士母女在此案件中胜诉。
律师建议:
借名买房涉及产权归属、资金安全等多重风险,建议在购买前咨询专业律师,签订详细的书面协议,明确房产的实际出资人、产权归属、房屋处置权等关键事项。在整个过程中,保留相关证据,避免因证据不足而蒙受损失。
案例来源:北京市元甲律师事务所,以上为元甲律所办理过的真实案例,为确保个人和商业隐私,文中所有人物的名字均使用化名。
服务号
公众号